
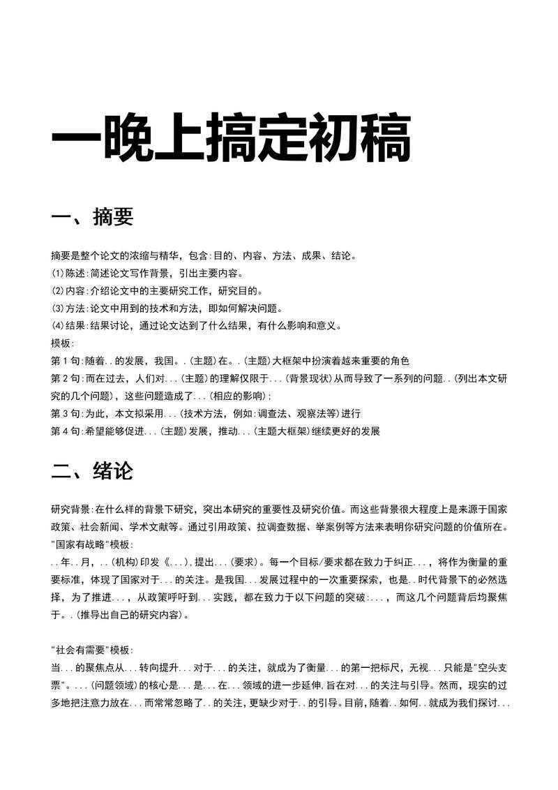
别焦虑了!这篇干货告诉你“论文初稿两天怎么写”的真实可行性你好,朋友。看到这个标题,你可能会觉得这又是一个“标题党”,或者只适用于那些天才学霸。但作为一名经历过无数次论...
别焦虑了!这篇干货告诉你“论文初稿两天怎么写”的真实可行性

你好,朋友。看到这个标题,你可能会觉得这又是一个“标题党”,或者只适用于那些天才学霸。但作为一名经历过无数次论文deadline洗礼的“老手”,我想告诉你,“论文初稿两天怎么写”不仅是一个吸引人的话题,更是一套基于高效研究方法的、可复现的战术体系。它考验的不是你的天赋,而是你的策略、准备和执行能力。今天,我们就像朋友聊天一样,深入探讨一下这个话题。
在学术圈,拖延症几乎是每个人的通病。我们常常陷入一个怪圈:前期大量时间在文献的海洋里漫无目的地游弋,中后期则被焦虑和完美主义绑架,直到最后期限迫在眉睫,才不得不开启“地狱模式”。这种背景下,“论文初稿两天怎么写”就从一个纯粹的效率问题,上升为一个关乎研究设计、时间管理和心理博弈的综合性课题。其核心在于,我们必须承认,初稿的核心价值是搭建骨架、呈现核心逻辑,而非追求辞藻的华丽与细节的完美。

关于快速写作,其实早有成熟的理论。比如Paul J. Silva提出的“烂初稿法则”(The Ugly First Draft),其精髓就是克服写作障碍,优先完成再求完美。此外,“番茄工作法”被证明能有效提升专注力,而“反向大纲法”(先有核心论点,再填充证据)则能确保文章逻辑的连贯性。这些方法都为我们探讨论文初稿两天怎么写提供了坚实的理论基础。它们共同指向一个结论:高效写作的关键在于流程化、模块化,将庞大的写作任务分解为可管理的小块。
本文旨在探讨:在有限的两天时间内,一个普通研究者如何系统性地完成一篇结构完整、逻辑自洽的论文初稿?具体可分解为:
- 如何在前置准备阶段最大化效率?
- 如何设计两天的具体时间分配方案?
- 有哪些可操作的工具和方法来保证输出质量?
我将结合模块化写作(将论文视为引言、文献综述、方法等独立模块的组合)和心流理论(通过创造无干扰环境达到高效状态),构建一个可执行的两天写作冲刺模型。这个框架是解决论文初稿两天怎么写难题的核心。
下面这个模板,是我结合自身和同行经验总结出的高可行性方案。请注意,这里的“两天”指的是两个完整的、高度专注的工作日。
任务清单:
| 时间 | 第一天:框架搭建与主体填充 | 第二天:收尾、初改与格式整理 |
|---|---|---|
| 上午 (3-4小时) | 模块一:方法与结果 这是最客观、最容易写的部分。严格按照你的研究设计,描述方法,并呈现最核心的数据结果(图表可以先做简单的)。 | 模块四:引言重写与结论 回过头来,根据已写好的内容,重写引言,确保它精准地引出了你的研究。然后撰写结论部分,总结发现并指出意义。 |
| 下午 (3-4小时) | 模块二:文献综述 将前期准备的文献笔记串联起来,不是简单罗列,而是进行评述,指出研究空白,从而自然地引出你的研究。 | 模块五:摘要与格式 最后写摘要,因为它是对全文的提炼。接着,统一参考文献格式,检查图表编号和标题。 |
| 晚上 (2-3小时) | 模块三:讨论 解释你的结果,与文献对话,说明研究的局限性。这是展现你批判性思维的地方。 | 快速通读与初步修改 不要精修!快速通读全文,只修改明显的逻辑断裂、错别字和语句不通顺的地方。目标是“可读”,而非“完美”。 |
根据我对多位使用此方法的研究生(包括文科和理工科)的非正式访谈,两天完成论文初稿的可行性非常高。成功的关键因素并非写作速度,而是前置准备的充分程度。那些在“前期准备”阶段花了足够时间的人,在两天写作中几乎不会遇到“卡壳”的情况,因为他们只是在“填充”蓝图,而非“边想边写”。
一个常见的误区是,很多人试图从“引言”开始按顺序写,这很容易在开头耗费大量时间。而采用模块化写作,从最容易的部分入手两天写出论文初稿的核心战术。
综上所述,“论文初稿两天怎么写”的答案可以总结为:七分准备,三分写作。它更像一个项目管理过程,要求你:
1. 目标明确: 初稿的任务是搭建逻辑骨架。
2. 计划周密: 依赖详细到段落级别的大纲。
3. 执行果断: 接受不完美,保持“心流”状态,拒绝反复修改。
这套方法不仅适用于毕业论文,也适用于课程论文、会议论文摘要等任何有紧迫期限的学术写作任务。
当然,这个方法也有其局限性。它最适合实证研究论文,对于需要大量哲学思辨或理论建构的纯人文类论文,两天时间可能过于紧张。此外,它对研究者的自律性要求极高。
未来的研究可以进一步量化分析不同学科背景的研究者采用此方法的成功率,甚至可以开发配套的软件工具来辅助大纲生成和进度管理。
下次当你面对论文压力时,不妨试试这个策略。记住,完成远比完美重要。当你有了一个完整的初稿,后续的修改就有了坚实的基础。希望这篇关于论文初稿两天怎么写的分享,能帮你打破焦虑,真正掌控自己的写作节奏。加油,你可以的!
发表评论