
还在为结业论文发愁?这篇“结业论文设计怎么写”终极指南请收好!你好,我是你的学术伙伴。我知道,每到毕业季,“结业论文设计怎么写”这个问题就会像一座大山压在心头。别担心,...
还在为结业论文发愁?这篇“结业论文设计怎么写”终极指南请收好!

你好,我是你的学术伙伴。我知道,每到毕业季,“结业论文设计怎么写”这个问题就会像一座大山压在心头。别担心,今天我们不谈空洞的理论,就来一场实实在在的、可操作的对话。我会把我的经验,从选题到答辩,一步步拆解给你看。
很多同学一提到结业论文设计怎么写,第一反应就是去知网下载几十篇文献。但往往读得越多,越迷茫。问题的核心在于,你缺少一个清晰的研究蓝图。这个蓝图,就是你的研究设计。它决定了你的论文能否顺利推进,以及最终的质量。

我曾指导过一位学生,他的选题是“新媒体对大学生消费观念的影响”。这个题目听起来不错,但他一开始就陷入了困境:是做个案研究还是问卷调查?研究范围是全校还是某个学院?这就是典型的研究设计缺失。没有设计,就像盖房子没有图纸,只能胡乱堆砌。
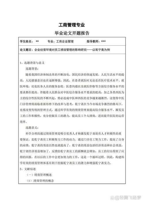
文献综述不是简单的文献堆砌,而是有目的地对话。你需要回答三个问题:
对于如何撰写高质量的结业论文这个核心任务,文献综述就是你的“弹药库”。我建议你使用表格法来整理文献:
| 作者/年份 | 研究主题 | 核心观点 | 研究方法 | 对你的启发 |
|---|---|---|---|---|
| 张三 (2020) | 短视频对大学生学习影响 | 负面影响为主 | 问卷调查 | 可借鉴其量表,但可研究其积极影响 |
| 李四 (2022) | 社交媒体与焦虑关系 | 存在显著相关 | 深度访谈 | 提供了质性研究的范本 |
通过这样的梳理,你就能清晰地看到,在如何撰写高质量的结业论文这个长尾领域中,定量和定性研究各有千秋,而你的研究可以填补哪块空白。
研究问题要具体、可操作。例如,将“新媒体有什么影响?”转化为“哔哩哔哩学习类视频如何影响理工科大学生的专业认同感?”。一个清晰的问题是成功的一半,这也是解决结业论文设计怎么写的关键一步。
理论框架是你的“眼镜”,帮你聚焦和解释现象。比如,研究消费行为,可以引入“计划行为理论”;研究信息传播,可以用“使用与满足理论”。这个框架将贯穿你的全文,让你的分析有深度、有依据。
这是如何撰写高质量的结业论文中最具实操性的部分。选择方法不追求“高大上”,而要追求“最适合”。
不要只是罗列数据图表(比如“从表1可以看出,70%的学生认为……”)。讨论部分才是展示你学术功底的舞台。
用精炼的语言总结全文,再次强调你的核心发现,并回应开头提出的研究问题。这是对你整个结业论文设计怎么写旅程的总结。
任何研究都有局限,比如样本量不足、研究范围有限等。主动指出局限非但不是减分项,反而体现了你的严谨和反思能力。
基于你的局限和发现,为后来的研究者指明方向。例如:“未来研究可以扩大样本范围,或采用纵向追踪的方法,进一步探讨……”
论文写完不是终点。你可以:
看,结业论文设计怎么写并不是一个无解的难题。它是一套有章可循的思维和操作流程。关键在于动手去做,边做边调整。希望这份指南能像一张清晰的地图,陪伴你走完这段充满挑战却也收获满满的旅程。祝你下笔有神,答辩顺利!
如果你在某个具体环节卡住了,欢迎随时留言,我们一起探讨!
发表评论