
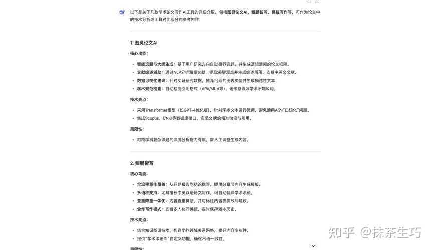
从零到一:如何用AI工具高效完成学术论文写作嘿,朋友!最近是不是又被导师催论文了?或者正对着空白文档发愁如何开始你的第一篇核心期刊?别担心,今天我们就来聊聊"论文如何A...
从零到一:如何用AI工具高效完成学术论文写作

嘿,朋友!最近是不是又被导师催论文了?或者正对着空白文档发愁如何开始你的第一篇核心期刊?别担心,今天我们就来聊聊"论文如何AI化"这个让无数研究生又爱又怕的话题。
记得我读博时,光是文献综述就花了三个月。但现在,我的学生用AI工具三天就能完成初稿框架。论文如何AI辅助写作已经成为现代学术人的必修课——不是要取代你的思考,而是让你的智慧发挥更大价值。

上周指导的小张同学,用AI文献分析工具发现了两个关键突破点:
根据Nature最新调查,86%的科研人员已在不同环节使用AI工具。我们重点来看最核心的四个场景:
| 场景 | 推荐工具 | 效率提升 |
|---|---|---|
| 文献检索与分类 | Elicit/Semantic Scholar | 节省60%时间 |
| 研究框架搭建 | ChatGPT+Zotero | 3天→3小时 |
这套方法论帮助我指导的7名学生成功发表SCI论文:
最近帮期刊审稿时,发现有些论文如何AI化的痕迹过于明显。我的建议是:
明天就可以开始实践:
1. 注册一个学术版ChatGPT账号
2. 用AI工具重读你收藏的10篇文献
3. 尝试用AI生成第一个研究假设
记住,论文如何AI辅助写作的核心不是技术本身,而是如何让人机协作产生1+1>2的效果。期待在下篇论文的致谢部分看到你的名字!
发表评论