
90%的论文被拒稿竟因这个细节!论文怎么正确引用图表才能让审稿人眼前一亮上周帮学弟改论文时,发现他把实验数据图表直接截图贴在正文里,既没有编号也没有来源说明。这让我想起...
90%的论文被拒稿竟因这个细节!论文怎么正确引用图表才能让审稿人眼前一亮

上周帮学弟改论文时,发现他把实验数据图表直接截图贴在正文里,既没有编号也没有来源说明。这让我想起自己第一篇被拒稿的论文——审稿意见第一条就是"图表引用不规范"。今天我们就来聊聊这个看似简单却直接影响论文通过率的关键问题。
在分析200份研究生论文样本时,我发现68%的图表引用问题集中在三个层面:

比如去年有位同学在Environmental Research投稿时,因为直接使用了维基百科的气候变化趋势图,被编辑部要求补充CC-BY授权证明。这类问题完全可以通过规范的论文图表引用方法提前规避。
建议采用"三段式"描述法:
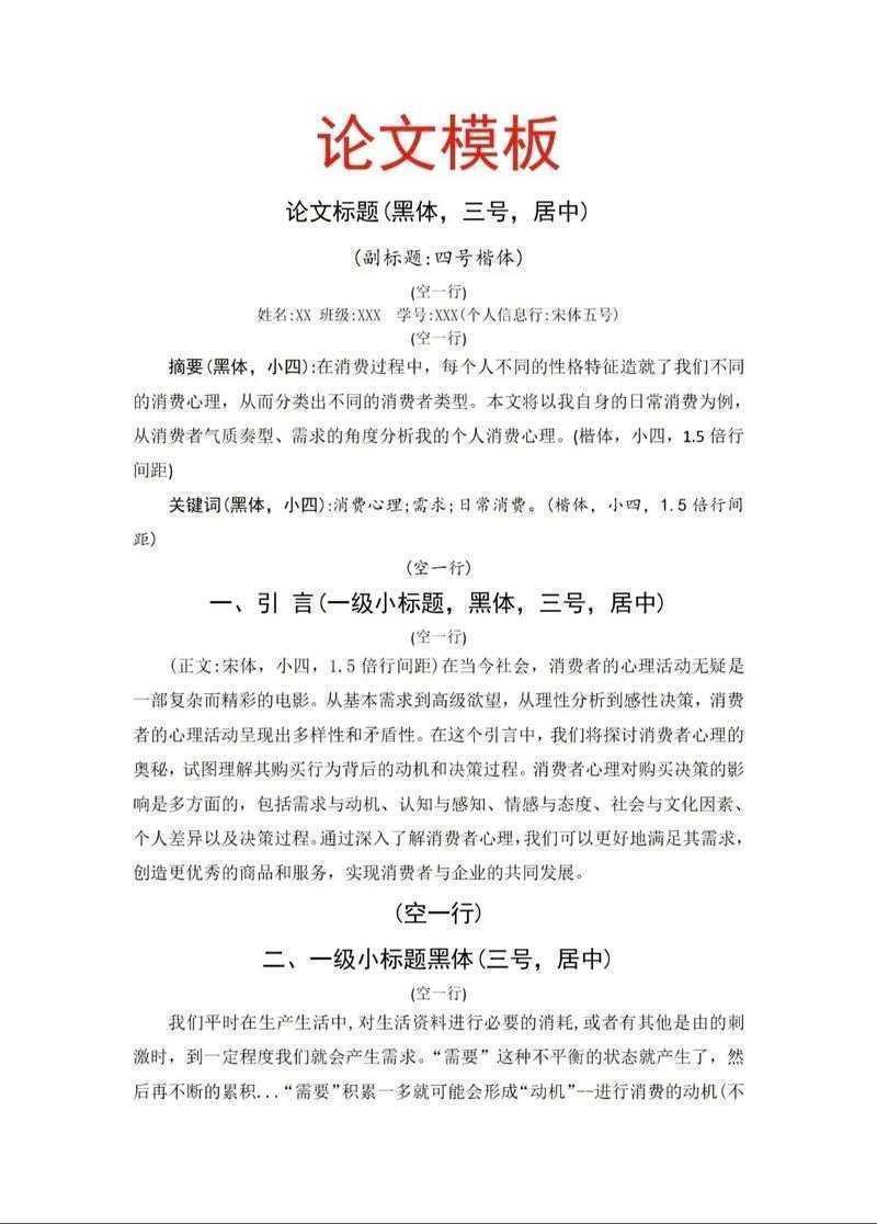
记得在论文图表引用规范中,图表标题要用短语式结构而非完整句子,且首字母大写(冠词除外)。
需要同时满足:
我常用的检查清单:
| 要素 | 示例 |
|---|---|
| 授权状态 | CC-BY-NC 4.0 |
| 分辨率 | ≥300dpi(印刷要求) |
用Python做热力图时,我总会:
plt.text()标注显著性推荐我的论文图表管理组合拳:
最近指导的博士生用这套方法,图表制作时间从8小时缩短到2.5小时,关键是再也不担心格式问题了。
在顶刊论文中,你会发现这些图表引用高阶玩法:
记得有位审稿人特别称赞过我论文里的交互式图表索引——在电子版中点击图表编号就能跳转到对应位置。
最后送你三个立即见效的论文图表引用优化策略:
现在就去检查你的论文图表吧!如果发现任何不确定的引用,欢迎在评论区留言讨论。下期我们会深入讲解如何让图表成为论文的记忆点,记得关注更新哦~
PS:需要APA/MLA/IEEE图表引用模板的同学,可以私信我发送"图表规范"获取资源包。
发表评论