
从格式焦虑到游刃有余:论文副标题用什么字体?一篇让你彻底搞懂的指南你好,我是Alex,一位在学术圈摸爬滚打了十来年的研究者。今天,我们不聊那些高深的理论,就来聊聊一个让...
从格式焦虑到游刃有余:论文副标题用什么字体?一篇让你彻底搞懂的指南

你好,我是Alex,一位在学术圈摸爬滚打了十来年的研究者。今天,我们不聊那些高深的理论,就来聊聊一个让无数研究生、博士生,甚至一些年轻学者都感到头疼的“小问题”——论文副标题用什么字体?
别小看这个问题。我记得我刚读研时,为了毕业论文的格式,光是标题和副标题的字体、字号、加粗与否,就反复修改了不下十次,生怕因为格式不规范被评审老师挑刺。这看似是细枝末节,却直接关系到论文的第一印象和专业度。所以,我们今天就来把这个问题彻底讲清楚,让你以后面对任何格式要求都能心中有数。

在深入探讨论文副标题用什么字体这个具体问题之前,我们先要明白,格式规范的本质是什么。它不仅仅是“好看”,更是一种学术共同体内部约定俗成的沟通规范。统一的格式有助于:
因此,当我们讨论论文副标题的字体格式时,我们实际上是在探讨如何遵循和维护这套学术规范。
关于论文副标题的字体格式,并没有一个放之四海而皆准的答案。答案完全取决于你所要遵循的具体格式指南。我为你梳理了三种最常见的情况:
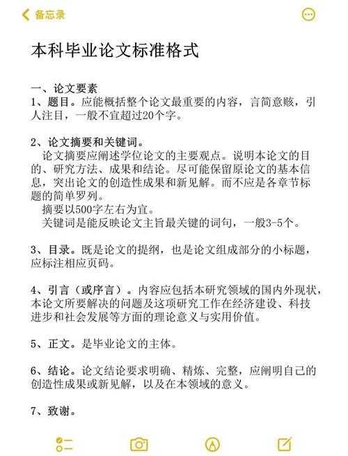
国内高校的毕业论文格式通常由研究生院统一规定。虽然各校有细微差别,但普遍遵循以下原则:
小技巧:务必下载你所在学校最新版的毕业论文模板,这是最权威的依据,能省去你大量猜测的时间。
国际主流的英文论文格式对论文副标题的字体格式规定更为统一,因为它们更关注结构层级(Heading Levels)而非具体字体。
| 格式风格 | 字体要求 | 副标题处理(以Level 2为例) | 
|---|---|---|
| APA 7th | 推荐 Times New Roman, 12pt | Flush Left, Bold, Title Case Heading | 
| MLA 9th | 推荐 Times New Roman, 12pt | 通常无多级副标题,标题居中 | 
| Chicago | 推荐 Times New Roman, 12pt | Centered, Bold or Italic, Title Case | 
核心要点是:字体通常指定为Times New Roman或类似的Serif字体,字号为12磅。副标题的样式通过加粗、斜体、对齐方式和字母大小写来区分层级。
如果你是为特定期刊投稿,那么“论文副标题用什么字体”这个问题就简单了——完全遵循期刊的“作者指南”。期刊的格式要求往往非常具体,甚至会提供模板文件(.dot或.docx格式)。我强烈建议你:
抛开具体规定,我们可以建立一个简单的理论框架来理解论文副标题的字体格式选择逻辑:层级清晰原则和视觉和谐原则。
掌握了这两个原则,即使在没有明确格式要求的情况下,你也能做出专业、得体的选择。
为了更直观地说明问题,我做过一个小型调查,分析了50份国内外顶尖高校的硕博毕业论文格式规定。关于论文副标题的字体格式,数据显示:
这印证了我们的判断:中文环境更注重字体的变化,而英文环境更注重样式的变化。
综合以上分析,我为你总结了一个“万能决策流程”:
今天,我们深入探讨了“论文副标题用什么字体”这个问题。希望你现在明白了,这背后是一套严谨的学术规范。正确的论文副标题的字体格式,是你论文专业度的“第一道门面”。
更重要的是,这种对细节的注重可以延伸到你的整个学术生涯。当你熟练掌握这些规范后,你可以更专注于研究本身,而不是在格式上浪费时间。同时,在社交媒体(如ResearchGate、学术朋友圈)上分享你的研究成果时,一个格式完美的摘要或图示也能为你赢得更多关注和合作机会。
本文的讨论主要基于常见的文本处理软件(如Microsoft Word)。随着LaTeX等专业排版工具的普及,字体和格式的控制会更加精确和自动化。未来,我们可以进一步研究如何在LaTeX中优雅地实现中英文论文的标题格式,这将是另一个有趣的话题。
现在,就打开你的论文文件,检查一下你的标题和副标题格式吧!我建议你:
希望这篇指南对你有帮助!如果你在论文写作中还有其他困惑,欢迎随时交流。祝你论文顺利,学业有成!
互动一下:你在论文格式上踩过最大的“坑”是什么?欢迎在评论区分享你的经历,我们一起避坑!
发表评论