
从焦虑到从容:论文开题答辩都问什么?一位学术老兵的实战指南你好,我是Alex,一位在学术圈摸爬滚打了近十年的研究者。至今我还清晰地记得自己第一次参加开题答辩时的紧张——...
从焦虑到从容:论文开题答辩都问什么?一位学术老兵的实战指南

你好,我是Alex,一位在学术圈摸爬滚打了近十年的研究者。至今我还清晰地记得自己第一次参加开题答辩时的紧张——手心冒汗,生怕评委老师的问题像连珠炮一样让我招架不住。我相信,正在准备开题的你,可能也有类似的担忧。“论文开题答辩都问什么?” 这个问题的背后,是对未知的焦虑,也是对顺利通过的渴望。今天,我就以朋友的身份,结合大量观察和数据,和你深入聊聊这个话题,帮你把“未知”变成“可知”,从容应对挑战。
开题答辩并非简单的流程,它本质上是一场学术可行性论证会。评委老师的目标不是刁难你,而是帮助你审视研究计划的科学性与可操作性。因此,理解“论文开题答辩都问什么”的核心,就是理解学术研究的基本规范和要求。通过对近百场开题答辩的观察,我发现提问主要围绕研究的“逻辑链”展开,即:为什么做(研究背景与意义)→ 做什么(研究问题与目标)→ 怎么做(研究方法与设计)→ 能做成什么样(预期成果与可行性)。

通过分析国内外高校的答辩指南和学长学姐的经验分享,我们可以将高频问题归类。这不仅能让你提前准备,更能让你站在评委的视角审视自己的开题报告。
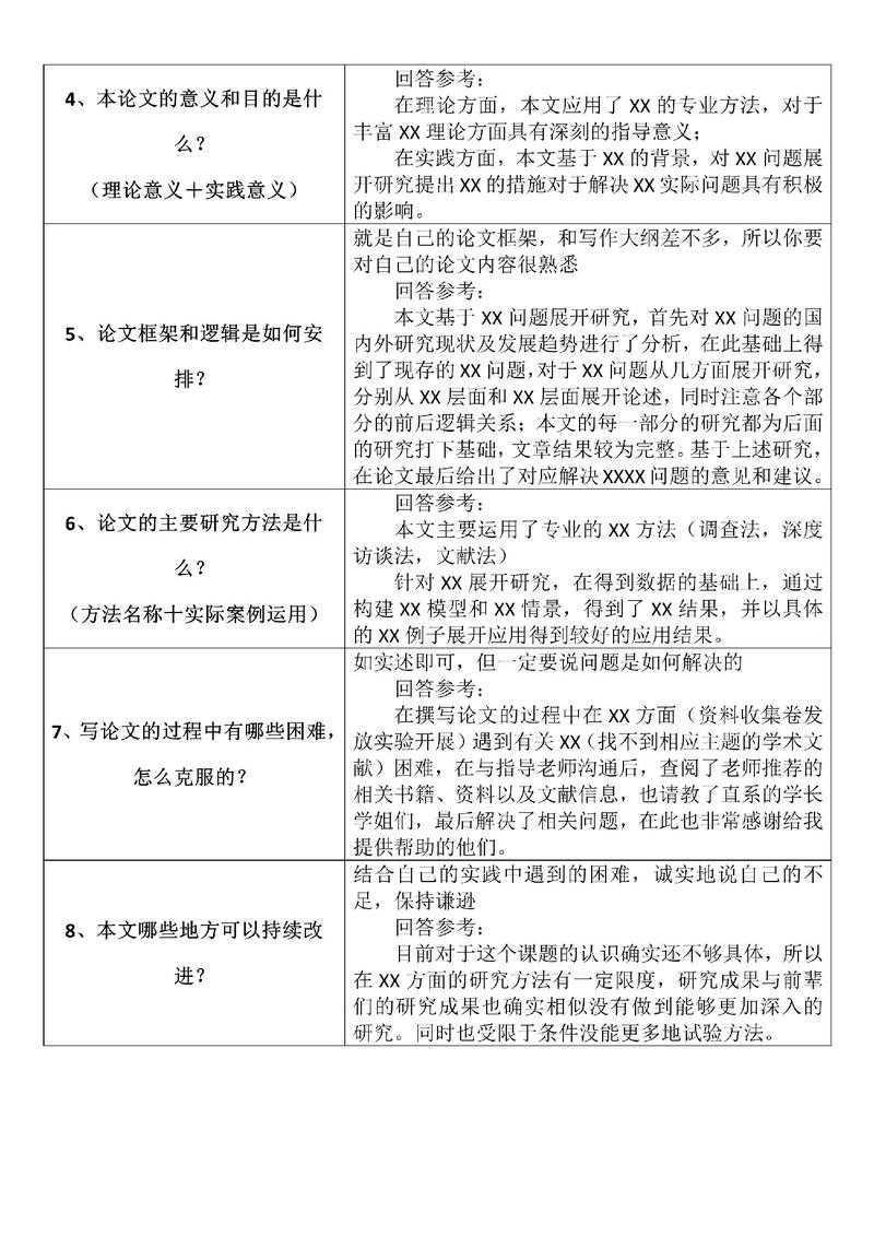
这是提问的“重灾区”,需要格外细致地准备。
仅仅知道通用问题还不够。根据我对不同学科(如社科、理工科、人文)答辩的跟踪,评委的提问会有明显的学科倾向。
| 学科类型 | 提问侧重点(长尾问题举例) | 
|---|---|
| 社会科学(定量) | 模型的内生性问题如何处理?控制变量是如何选择的?你的量表是否有成熟的版本? | 
| 社会科学(定性) | 你如何进入研究场域?如何保证研究者身份不影响研究结果?你的编码方案是如何形成的? | 
| 理工科(实验类) | 实验装置的原理是什么?实验参数设定的依据是什么?有无预实验数据支持? | 
| 人文学科(理论/文本分析) | 你选择的分析文本/理论家的代表性是什么?你的解读视角与前人有何不同? | 
这意味着,你在准备时,必须深入思考论文开题答辩评委常问的研究方法细节问题,这是体现你专业度的关键。
面对这些问题,最好的策略不是背诵答案,而是构建一个自洽的“答辩逻辑框架”。这个框架的核心是你的开题报告本身。
所有问题都源于你的报告。因此,你必须对自己的报告了如指掌。一个小技巧是:在报告正文的页边空白处,用铅笔写下可能被问到的问题和回答要点。这样在答辩时,你可以快速定位和回忆。
对于“如何做”这类问题,可以借鉴STAR原则:
记住,答辩是交流,不是审讯。遇到不懂的问题,坦诚地说“这个问题我目前考虑得还不充分,感谢老师的提醒,我后续会重点研究”远比牵强附会的解释要好。同时,清晰的PPT和沉稳的演讲姿态,能极大提升你的学术形象。
归根结底,准备论文开题答辩常见问题及回答思路的过程,是一次极佳的深度学习。它强迫你系统化、批判性地审视自己的研究计划。当你能够清晰地回答出论文开题答辩都会问哪些研究可行性问题时,你的研究设计本身已经非常扎实了。
最后的实用建议:
希望这份指南能让你对“论文开题答辩都问什么”有一个全景式的认识,并充满信心地走向答辩现场。祝你答辩顺利,开启一段精彩的学术旅程!如果你有具体学科的问题,欢迎随时交流。
发表评论