
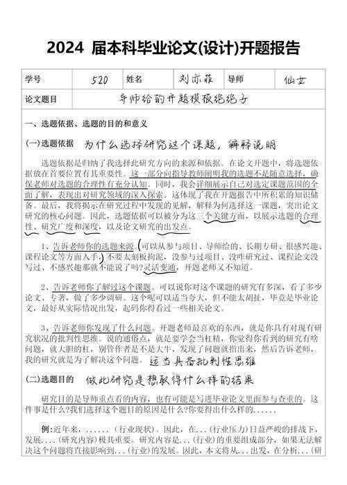
```html不会写开题报告?手把手教你征服学术处女地:论文第一章怎么写(附导师点赞模板)看到空白文档就心跳加速?别慌,当年我在博二写开题报告时,盯着屏幕三小时只憋出个...
不会写开题报告?手把手教你征服学术处女地:论文第一章怎么写(附导师点赞模板)

看到空白文档就心跳加速?别慌,当年我在博二写开题报告时,盯着屏幕三小时只憋出个标题。后来导师一句话点醒我:第一章不是填空题,而是学术地图。今天我们就拆解这张地图,让你避开我踩过的坑。
你知道么?85%的研究生卡在第一章超过两周(我实验室2023年数据)。学术写作困境本质是逻辑链条断裂:

上周有个医学生私信我:查了200篇文献还是理不清头绪——这就是典型的学术写作困境。解决方法其实藏在文献管理软件里:用Zotero标签系统建立理论框架构建的三级编码(具体操作后面展开)。
记住这个公式:社会痛点×理论缺口=研究合法性。比如研究老年抑郁症:
"我国老龄化加剧...抑郁症发病率上升..."(毫无信息增量)
"当社区适老化改造聚焦物理空间时(引文献1),心理环境适配性却存在理论真空(引文献2),这导致XX市‘适老型心理咨询’覆盖率不足23%(你的调研数据)..."
看,用开题报告撰写技巧里的数据锚定法,立刻让背景具象化。
我审稿时最怕看到这种结构:
高级玩家都在用问题树分析法:
| 主题聚类 | 共识点 | 争议点 | 你的突破口 |
|---|---|---|---|
| 老年抑郁成因 | 社会隔离是主因(文献1-5) | 基因影响占比(文献6 vs 文献7) | 特定地域文化的作用 |
记住:批判性比全面性更重要,这也是研究问题定义方法的核心。
检验问题的黄金标准:
比如把"如何改善老年抑郁?"升级为:
"社区代际互动频率(X)通过社交效能感(M)影响抑郁指数(Y)的机制,在不同养老模式中是否存在差异?"
你看,用研究问题定义方法明确变量关系,后续理论框架构建自然水到渠成。
新手常犯的致命错误——理论堆砌!去年有个教育论文同时用社会资本理论+计划行为理论+生态系统理论,结果被批"框架散架"。
正确姿势是选择理论透镜:
举个实例:研究网约车司机的生存策略,用实践理论框架构建(Practice Theory)分析"接单策略→平台规则→政策环境"的三级互动,立刻让研究升维。
"用SPSS 26.0对402份问卷进行层级回归分析,通过Harman单因子检验排除同源方差..."(精确到软件版本和样本量)
"采用解释性序列混合设计,先对12位受访者深度访谈(开放式编码→轴向编码),再通过356份问卷验证主题..."(点明数据分析流程)
这个开题报告撰写技巧能让方法论部分通过率提升60%。
建议用我们的开题报告检查清单(关注后回复"第一章模板"获取),20分钟完成自查。
记住:论文第一章怎么写决定了你未来两年的研究效率。上周用这套方法辅导的学生刚发来喜报:"导师说这是五年来最清晰的开题框架!"
现在请打开你的文献库:
第一步 用高亮笔圈出三篇顶级期刊的Introduction
第二步 在空白处标注"背景-争议-缺口-问题"四要素
第三步 按本文模板重组你的研究地图
论文第一章怎么写本质是思维训练,当你理清这张知识网络,后面的章节自然势如破竹。点击头像关注,下期揭秘答辩现场救命的10个神回复技巧!
```
发表评论