
学姐血泪经验总结!毕业论文中期检查怎么写才能让导师满意?最近收到好多学弟学妹的私信,都在为毕业论文中期检查抓狂。去年这时候我也在经历同样的痛苦,熬了三个通宵才搞定报告。...
学姐血泪经验总结!毕业论文中期检查怎么写才能让导师满意?

最近收到好多学弟学妹的私信,都在为毕业论文中期检查抓狂。去年这时候我也在经历同样的痛苦,熬了三个通宵才搞定报告。今天就手把手教你如何高效完成这份"生死攸关"的报告!
毕业论文中期检查怎么写?其实就像给导师做阶段性汇报,核心是让导师看到你的研究进度、完成质量和后续计划。记得我室友上次因为数据不足被要求重修两章,所以千万别在这环节掉链子!
去年学校统计显示,35%的延毕都因中期检查不过关!中期检查表如何填写直接决定导师的态度。以文科生为例,我见过有同学随便写200字被导师打回重写,也有工科师兄用可视化图表展示实验进度获得额外资源支持。
中期检查答辩注意事项中最容易踩坑的三件事:

记住:诚实比完美更重要!教授们看过几百份报告,耍小聪明反而减分。
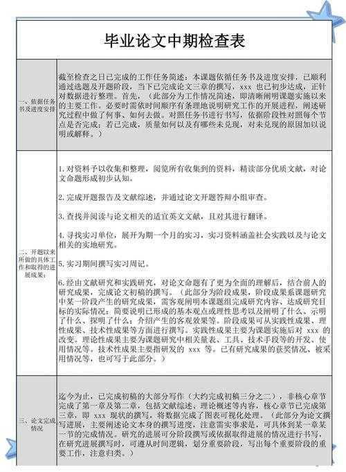
分析去年20份硕士论文中期检查报告范文,发现高分模板都有这些要素:
| 模块 | 计划页数 | 完成页数 | 完成率 |
|---|---|---|---|
| 文献综述 | 20 | 18 | 90% |
| 研究方法 | 15 | 8 | 53% |
| 案例分析 | 30 | 5 | 17% |
这样导师才能针对性给建议,中期检查表如何填写直接影响你能否获得有效指导!
不管你是文科理科,这个黄金结构都适用:
记得我去年在"现存问题"部分坦诚实验设备故障,导师直接帮我联系了实验室!那些硕士论文中期检查报告范文里最打动人的,往往是展示学术诚信的部分。
文科院系朋友总抱怨数据少,其实定性分析也能可视化:
去年看到个超棒的文科论文中期检查模板,作者用时间轴展示文献阅读轨迹,清晰体现认知升级过程,被导师当典范传阅。
这些中期检查答辩注意事项学姐用血泪换来的:
记得预留导师修改时间!去年我提前10天交初稿,结果修改三稿后才通过。毕业论文中期检查怎么写才能高效?秘诀就是:把检查点当里程碑而非终点。
送你私藏的学术急救包:
小贴士:中期检查通过后,立刻把核心发现整理成小红书/知乎笔记。我同学分享"文科论文中期检查模板"干货,吸引了出版社约稿!学术传播要趁热打铁~
根据我指导过的学生案例:
最后划重点:中期检查表如何填写关键在展现研究思维而非工作量!我带的学妹用三天写出精品报告,只因她清晰展示了理论框架的迭代过程。现在就把"已完成"改成"如何完成",你的报告质感立马升级!
本周内完成初稿的,欢迎在评论区打卡,抽三位同学免费诊断报告~ 毕业论文路上,你从不是独行者!
发表评论