
```html连导师都夸的深度解析:论文绪论是什么?95%新手搞错了重点你好啊!最近是不是正被毕业论文的开题报告或者硕博论文的绪论部分折磨得够呛?别担心,我太懂这种纠结...
连导师都夸的深度解析:论文绪论是什么?95%新手搞错了重点

你好啊!最近是不是正被毕业论文的开题报告或者硕博论文的绪论部分折磨得够呛?别担心,我太懂这种纠结了。做了十几年学术研究审稿,见过上千篇论文,最常被学生轻视却恰恰决定论文第一印象的部分,就是“绪论”。今天我们就来好好聊聊,剥开迷雾,真正搞懂论文绪论是什么以及怎么把它写到审稿人心坎里!
很多人以为绪论就是开头随便写写的“背景介绍”,大错特错!想想看:审稿人拿到你的论文,首先看标题和摘要,紧接着就是绪论。它承担着三重核心使命:

回想我指导过的一个硕士生小王,初稿绪论写了5页流水账,从“工业革命背景”讲到“世界发展趋势”,最后才弱弱提了一句自己的研究目标,立刻被我打回。这就是典型的绪论结构设计混乱!好的绪论,应该像一个精心设计的漏斗,从宽到窄,最终精准定位你的研究缺口。
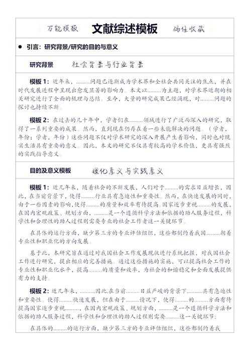
理解了使命,我们拆解结构。一篇优秀的绪论通常包含以下标准化模块,但注意不是死板的八股文,逻辑流畅最关键:
不用从盘古开天辟地说起!用1-2个震撼的数据、现实案例或政策背景开篇。例如研究短视频对青少年影响,直接引用:“《2023中国青少年网络使用报告》显示,12-16岁用户日均刷视频超105分钟,抑郁筛查异常率达XX%”,瞬间点明问题严重性。这里的核心是快速引出研究问题提出的紧迫性。
这是新手重灾区。文献综述绪论写作的灵魂在于批判性整合与对话!你要做的是:
小技巧:用表格整理核心文献!清晰对比“作者/年份/理论视角/主要发现/局限”,这样写作时思路更清晰,还能直接做成论文表格放附录。
经过背景和文献铺垫,此刻研究问题提出必须明确、具体、可操作!避免模糊的“本研究旨在探索...”,采用“本研究试图回答:1. 问题一? 2. 问题二? 3. 问题三?”这样分点罗列更显专业。研究目标围绕问题制定,强调预期贡献。
这部分最容易和文献综述混淆。理论框架构建是选取特定理论视角(如计划行为理论、社会资本理论等)作为你理解和分析研究问题的概念性工具。你需要:
简明扼要说明你将如何解决提出的问题:
提前规划好这些,能极大降低后续研究和写作难度。我建议绪论结构设计时就画好技术路线图。
最后升华:你的研究在理论和实践层面的独特价值(填补了XX空白?为XX政策提供依据?)。并用一小段预告全文结构(“第二章文献综述深入...,第三章详述方法...”),方便读者概览。
结合多年审稿和被拒的血泪教训(是的,大牛也被拒过稿!),分享几个立竿见影的优化技巧:
优秀的学术写作绪论不仅是论文的门面,更是后续学术传播的种子:
互动机制设计:在学术平台分享时,文末可抛出开放式问题引发讨论,如“你认为XX领域最亟待解决的问题是什么?”,增加曝光和潜在合作。
现在,你应该对论文绪论是什么有了全新的、实操性的理解。它远不止是“开头”,而是整篇论文的战略蓝图和微型说明书。成功的关键在于:清晰的逻辑脉络、严谨的理论框架构建、精准的研究问题提出、以及高质量的文献综述绪论写作。
行动建议:
写论文就像跑马拉松,绪论就是你装备检查、路线规划、能量储备的起点站。把它扎扎实实写好,后续的文献综述、方法论、数据分析乃至结论讨论,都会拥有更牢固的根基和更清晰的方向。期待看到你下一篇逻辑严密、令人惊艳的学术写作绪论!如果你在写作中遇到具体难题,也欢迎一起探讨。
局限与未来: 本文主要聚焦实证类研究论文的绪论范式。理论构建型论文或综述型论文的绪论侧重点有所不同(如更侧重理论脉络梳理),这是未来可以深入探讨的方向。同时,随着跨学科研究兴起,如何巧妙融合多元理论框架进行理论框架构建,也将是绪论结构设计的一大挑战与机遇。
```
发表评论