
```html从开题到答辩:本科论文的文献综述怎么写才能让导师眼前一亮?嘿,最近是不是被导师催着交文献综述了?作为带过上百名本科生的论文指导老师,我太懂你现在抓耳挠腮的...
从开题到答辩:本科论文的文献综述怎么写才能让导师眼前一亮?

嘿,最近是不是被导师催着交文献综述了?作为带过上百名本科生的论文指导老师,我太懂你现在抓耳挠腮的状态了。上周还有个学生拿着3页全是复制粘贴的"文献综述"来找我,结果被要求重写了5遍...
先说个扎心的事实:90%的本科论文问题都出在文献综述部分。常见翻车现场包括:

记住这个黄金公式:文献综述=学术对话+问题发现。你要做的是把20篇文献的作者"请"到虚拟会议室,让他们辩论这些关键问题:
去年指导的学霸小王,用这个方法3天就完成了导师点头的文献综述:
| 步骤 | 具体操作 | 工具推荐 |
|---|---|---|
| 1.文献捕捞 | 用"关键词组合搜索":核心词+理论/方法/争议点 | CNKI的"句子检索"功能 |
| 2.分类贴标签 | 按研究方法、结论、学派等建立颜色标签系统 | Zotero的标签云功能 |
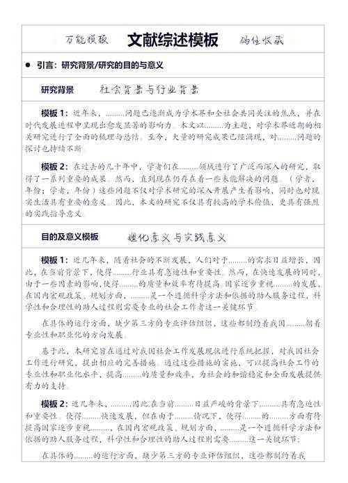
千万别犯这个致命错误——把"国内外研究现状"写成两个独立部分。应该按问题维度组织,比如:
最近帮学生改论文时发现的宝藏方法:
在每篇文献的"讨论"部分找这些信号词:
用VOSviewer生成文献网络图,瞬间发现:
这个模板屡试不爽:
1. 全景扫描(30%篇幅)- 研究起源与发展脉络- 主要流派与方法论2. 焦点辩论(50%篇幅)- 争议点1:支持方vs反对方- 争议点2:实证证据vs理论质疑3. 缺口定位(20%篇幅)- 方法论缺陷- 未被验证的假设
去年有个学生用这招拿了优秀论文:
私藏的学术利器清单:
| 文献管理 | Zotero(插件:茉莉花+scite) |
| 观点挖掘 | ResearchRabbit(AI推荐关联文献) |
最后送大家一句肺腑之言:本科论文的文献综述怎么写?本质是展现你的学术鉴赏能力。就像品酒师要能说清不同年份葡萄酒的差异,你要能精准评价每篇文献的学术价值。
下次导师再催文献综述时,你可以自信地说:"老师,我在梳理XX问题的学术对话脉络,已经发现3个值得深入的研究缺口..." 保证让导师眼前一亮!
(需要具体某学科的文献综述案例,可以私信我发你专业模板~)
```
发表评论