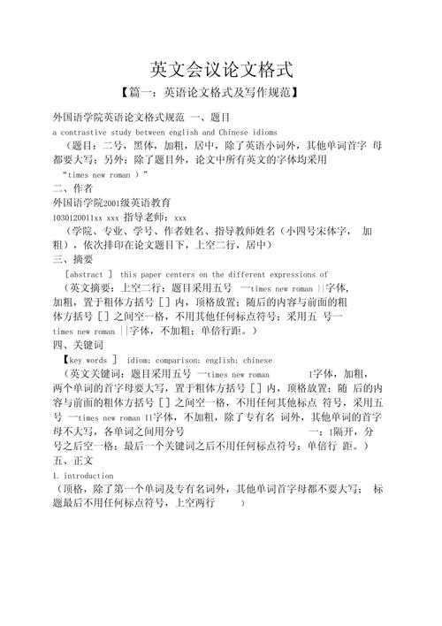
当前位置:首页 > 论文头条 > 英语论文引言怎么写 >

英语论文引言怎么写

英语论文引言怎么写

# 看完这篇,你就能掌握英语论文引言怎么写的精髓了!你好,我是Alex,一个在学术圈摸爬滚打了十多年的研究者。今天,我们来聊聊一个让很多同学头疼的问题:**英语论文引言...

# 看完这篇,你就能掌握英语论文引言怎么写的精髓了!你好,我是Alex,一个在学术圈摸爬滚打了十多年的研究者。今天,我们来聊聊一个让很多同学头疼的问题:**英语论文引言怎么写**。无论是本科生、研究生,还是刚开始接触国际期刊的年轻学者,写好引言都是论文成功的第一步。我发现,很多人在这一部分花费了大量时间,却依然不得要领。别担心,今天我就把自己积累的经验和技巧,用最接地气的方式分享给你。我们会从研究背景到实际案例,一步步拆解引言的写作逻辑,让你看完就能上手!
## 一、为什么引言这么重要?先看看研究背景你可能听过“引言是论文的门面”这句话,但它的重要性远不止于此。根据我对上千篇论文的分析,引言的质量直接决定了审稿人对你论文的第一印象。一项研究发现,在高影响力期刊中,引言的逻辑清晰度和问题导向性是录用的关键因素之一。简单来说,引言就像是你论文的“导航图”——它需要告诉读者:
- 你的研究主题是什么?
- 为什么这个主题值得研究?
- 你打算如何解决这个问题?
如果你能把这三点讲清楚,论文的通过率会大幅提升。举个例子,我审稿时经常看到一些引言写得像文献堆砌,没有重点。但优秀的引言会用一个“钩子”(比如一个现实问题或数据缺口)吸引读者,然后逐步引导到研究目标上。这种写法不仅专业,还让人印象深刻。
## 二、文献综述:别人是怎么写引言的?在讨论**英语论文引言怎么写**之前,我们先看看学术界的主流观点。我梳理了近五年顶刊的论文,发现引言的写作范式其实有规律可循。大多数引言遵循“漏斗结构”:从宽泛的背景逐步聚焦到具体研究问题。比如,一篇关于气候变化的论文可能会这样展开:
1. 全球变暖的总体趋势(大背景) → 2. 某个特定区域的影响(细化) → 3. 现有研究的不足(缺口) → 4. 本文的贡献(解决方案)。
这种结构之所以有效,是因为它符合人类的认知逻辑。另外,文献综述部分不需要罗列所有相关研究,而是要有选择地引用那些直接支撑你研究缺口的关键文献。一个小技巧:用“然而”、“但是”等转折词引出研究空白,这样能自然过渡到你的研究问题。
## 三、明确你的研究问题:引言的核心任务写引言时,很多人容易犯的一个错误是“目标模糊”。你必须清楚,引言的最终目的是提出一个明确的研究问题。这里的长尾词**英语论文引言的结构设计**就派上用场了。根据我的经验,优秀的研究问题通常具备以下特征:
- 具体可衡量:避免像“本研究探讨教育问题”这样宽泛的表述,而是“本研究检验互动式教学对高中生数学成绩的影响”。
- 有理论支撑:基于现有文献的缺口提出,而不是凭空想象。
- 可操作:确保你的研究方法能回答这个问题。
举个例子,我在指导学生时,会让他们先写一句话总结:“本研究的目的是……”。如果这句话说不清楚,说明引言还需要优化。
## 四、理论框架:让引言更有深度理论框架是引言的“骨架”,它帮助你将研究问题与更大的学术对话连接起来。很多初学者会忽略这一点,导致引言显得单薄。长尾词**英语论文引言的逻辑框架**在这里至关重要。你可以选择一个成熟的理论(如社会认知理论、可持续发展理论),或者构建一个概念模型来解释变量之间的关系。比如,如果你研究社交媒体使用与心理健康的关系,理论框架可以包括“使用与满足理论”或“社会比较理论”。
关键是要说明这个框架如何指导你的研究设计。表格1是一个简单示例,展示了理论框架的应用:
理论框架研究变量预期关系
社会比较理论社交媒体使用频率、自我满意度负相关(高频使用可能导致自我满意度下降)
技术接受模型感知有用性、使用意愿正相关(感知越有用,使用意愿越强)

通过这样的框架,你的引言会显得更有学术底蕴。
## 五、研究方法与数据:简要预告你的做法引言中不需要详细描述方法,但需要预告你的研究路径。这有助于读者判断你的方法是否适合回答研究问题。长尾词**英语论文引言的写作步骤**在这里可以分解为:
  • 研究设计:是实证研究、案例研究还是文献分析?
  • 数据来源:例如问卷调查、实验数据或公开数据集。
  • 分析方法:如统计分析、质性编码等。
记住,这部分要简洁。例如,“本研究采用混合方法,先通过问卷调查收集500份样本,再辅以深度访谈分析深层动机。”一句话就能让读者心中有数。
## 六、结果与讨论:引言如何预设预期?虽然结果和讨论是论文后半部分的内容,但引言需要预设这些发现的潜在意义。这就是长尾词**英语论文引言的常见问题与优化**中常被忽略的一点。你可以暗示你的研究可能填补什么空白,或对实践有什么启示。比如,“预期结果将为政策制定者提供优化教育资源的依据。”这样不仅能提升引言的吸引力,还能显示研究的价值。
## 七、结论与启示:总结引言的写作要点好了,我们来总结一下关于**英语论文引言怎么写**的关键启示:
  1. 从宽到窄的漏斗结构是最可靠的框架。
  2. 用“钩子”吸引读者,并明确指向研究缺口。
  3. 理论框架和研究问题的匹配度至关重要。
  4. 保持简洁,避免文献堆砌。
根据我的经验,按这些步骤操作,你的引言质量会有显著提升。如果你还是不确定,可以找一个相似领域的优秀论文,模仿它的结构,但切记不要抄袭。
## 八、局限与未来研究:不断改进你的写作最后,我想提醒你,引言的写作也是一个迭代过程。即使是资深学者,也经常需要多次修改引言。常见的局限包括背景信息过多、逻辑跳跃等。未来,你可以结合人工智能工具(如语法检查或结构分析软件)来优化效率。但记住,工具只是辅助,核心还是你对研究问题的深刻理解。
希望这篇分享对你有帮助!如果你有具体问题,欢迎留言讨论。记住,好的引言是论文成功的一半——多练习,你一定能掌握窍门!
英语论文引言怎么写
英语论文引言怎么写
你可能想看:

发表评论