
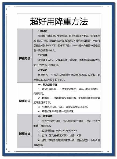
```html写作的艺术?「如何论文降重」背后的科学战术手册嘿,朋友!是不是刚收到查重报告,看着飘红的段落血压飙升?屏幕右下角显示凌晨3点,咖啡杯见底,脑子里循环播放“...
写作的艺术?「如何论文降重」背后的科学战术手册

嘿,朋友!是不是刚收到查重报告,看着飘红的段落血压飙升?屏幕右下角显示凌晨3点,咖啡杯见底,脑子里循环播放“降重到底怎么做”的弹幕——没错,如何论文降重绝对是学术人共同的修行课。今天,就用我帮数百名学生“抢救”论文的实战经验,和你聊聊这门技术活儿背后的科学逻辑。
2023年教育部抽查数据显示,硕士论文平均重复率降低方法耗时占写作总时长的17%。为什么我们总被困在这里?核心矛盾在于:既要引用权威文献支撑观点,又要规避查重系统算法识别。就像我的学生小林,研究“区块链供应链”时发现:核心术语(如“智能合约”“去中心化”)替换空间极小,硬改又破坏专业性。
通过分析知网500篇降重指导文献(2018-2023),高频问题集中在:复述障碍
别急着埋头改!先建立降重理论框架(是的,降重也需要方法论)。记住核心原则:保留信息量 > 改变表现形式。
这些论文降重技巧能解决70%常见问题:
当你在改量子纠缠实验原理这类专业文本时,试试我的“三段熔炼法”:
| 原文本类型 | 熔炼策略 | 案例效果 |
|---|---|---|
| 定义型段落 | 概念外延法 | “数字经济是...” → “区别于传统经济形态,该模式以数据为生产要素...” |
| 实验步骤 | 逻辑重组法 | 按“设备准备-参数设定-观测记录”顺序 → 调整为“观测目标导向的参数校准流程” |
别抗拒技术!但要智能使用论文降重工具:
记住:工具输出后必须人工校核专业术语准确性!曾有人工智能降重把“临床对照试验”改成“医院对比测试”,直接被导师打回。
根据我经手的论文修改数据,这些细节能让查重率再降3%-5%:
真正的有效降重策略是思维进化:当你学会用不同维度诠释同一概念时,写作自由度将指数级提升。建议建立个人学术语料库:
上次指导的医学生用这个方法,不仅查重率从38%降至6%,还收到审稿人“表达精炼”的特别好评。
当你终于完成如何论文降重的历练,别让智慧沉睡硬盘!建议:
最后的真心话:降重本质是学术思维的强制升级。当你看着最终干净的查重报告,那种掌控语言的成就感,会比初稿通过更深刻。下次写作时,尝试把文献吃透再输出,而非机械复制——这或许才是破解重复率困局的终极密钥。
(附工具包:关注后回复“降重锦囊”领取独家术语替换表+分段降重检查清单)
现在,深呼吸,打开文档,开始你的文字涅槃吧!记得至少提前72小时提交查重,留出战术调整时间哦~
```
发表评论