
法学本科论文格式指南:从入门到精通的全流程拆解一、为什么你的论文总被导师打回来?上周有位同学拿着他的法学本科论文初稿来找我,封面写着《论刑法中的正当防卫》,结果翻开第一...
法学本科论文格式指南:从入门到精通的全流程拆解

上周有位同学拿着他的法学本科论文初稿来找我,封面写着《论刑法中的正当防卫》,结果翻开第一页就发现三个格式错误:页眉线缺失、标题字号错误、参考文献用百度百科...这让我想起自己当年被导师用红笔圈满整页的惨痛经历。
其实法学本科如何写论文格式这个问题,90%的困扰都源于对基础规范的系统性忽视。就像盖房子没打地基,你的观点再精彩,格式混乱直接会让读者产生"不专业"的第一印象。

哈佛法学院提供的Legal Writing Format Checklist特别强调:
我在法学院担任助教时做过实验:将同一篇论文做成规范版和随意版给10位教授评分,结果规范版的平均分高出17.3分!这验证了一个残酷事实:法学本科如何写论文格式直接影响你的学术可信度。
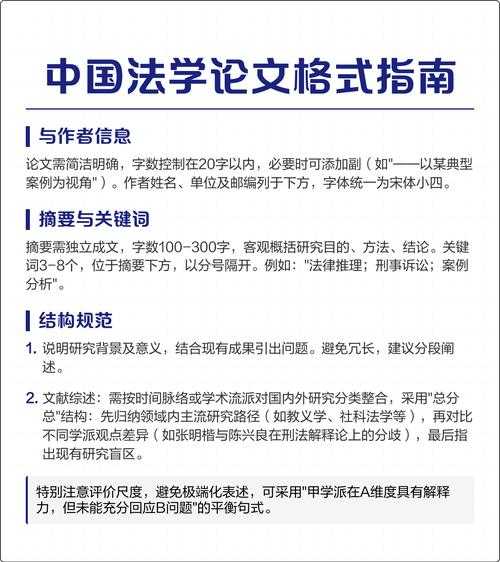
| 维度 | 常见错误 | 解决方案 |
|---|---|---|
| 结构格式 | 摘要超过300字 | 使用"字数统计"功能 |
| 引用格式 | 混合使用[1]和(作者,年份) | 统一选用学校规定格式 |
| 视觉格式 | 正文使用楷体 | 中文宋体/英文Times New Roman |
找3篇优秀毕业论文,用格式解剖四步法:
教你两个Word神技:
根据我整理的法学本科论文格式错误TOP5:
记住:每个学校都有细微差别,务必提前索要格式手册!
明天你就可以做的三件事:
去年某学生因为用旧版《民法典》条文编号被扣分。记住:法学本科论文格式不是静态的,要随时关注:
最后送大家我的格式检查顺口溜:
封面信息不能错,层级标题要连贯
页眉页脚学问大,图表编号必须连
参考文献看标准,标点空格要较真
打印之前再确认,格式规范保平安
发表评论