
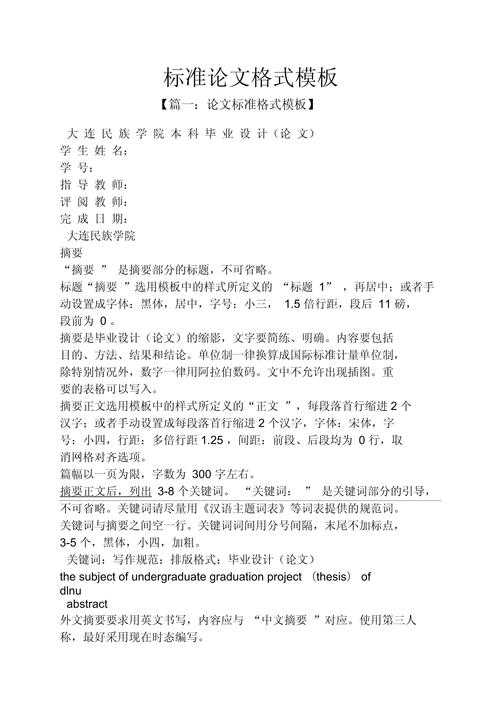
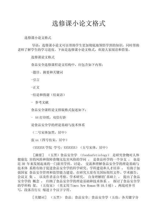
论文属于什么格式的?揭秘学术写作的底层逻辑与实战模板你好呀!今天我们来聊聊一个让很多新手研究者头疼的问题——"论文属于什么格式的"。作为经历过无数次投稿返修的老司机,我...
论文属于什么格式的?揭秘学术写作的底层逻辑与实战模板

你好呀!今天我们来聊聊一个让很多新手研究者头疼的问题——"论文属于什么格式的"。作为经历过无数次投稿返修的老司机,我完全理解你在格式规范面前的困惑。别担心,接下来我会用最接地气的方式,带你拆解这个看似简单却暗藏玄机的问题。
记得我指导的第一个硕士生,在答辩前三天突然发现参考文献格式全乱套了。那种崩溃感我至今难忘——这恰恰说明论文格式规范是学术写作中最容易被低估的"隐形杀手"。

当我们在讨论"论文属于什么格式的"时,其实涉及三个维度:
| 格式类型 | 适用领域 | 典型特征 |
|---|---|---|
| APA格式 | 社会科学 | 作者-日期引用体系 |
| MLA格式 | 人文艺术 | 作品页脚注释 |
| Chicago格式 | 历史学 | 双重注释系统 |
这些工具能帮你解决90%的论文格式规范问题:
去年有位学生通过优化论文排版,使审稿人特别称赞其"专业呈现"。他的秘诀是:
这些格式错误可能会直接导致退稿:
现在已经有期刊开始试用AI自动校正论文格式规范。但记住:工具永远替代不了你对学术规范的理解。
最后送你我总结的"格式自查清单":
1. 封面信息是否完整
2. 页码是否连续正确
3. 图表是否编号有序
4. 参考文献是否对应正文引用
希望这篇分享能帮你真正理解"论文属于什么格式的"这个问题的本质。记住,好的格式不是束缚,而是让你的研究成果发光的最佳舞台!如果还有其他具体问题,欢迎随时交流~
还在头痛找文献?揭秘“论文检索页是什么”——学术人的必备神器
学术写作必看:知网论文格式是什么?这些细节90%的人都踩过坑
揭秘高效写作的秘密武器:论文页码怎么自动生成,从此告别手动烦恼的科研黑科技!
为什么你的钱包在呐喊?论文查重为什么那么贵 – 揭秘学术界的隐形收费
论文查重的依据是什么 – 揭秘学术界防抄袭的核心秘密,避免你的心血被误判!
学术写作必看!如何查看论文是否抄袭这些工具和方法让你避免踩雷
别让引用格式拖后腿!“wps论文中引用怎么标注”保姆级指南,拯救你的学术规范
还在为格式头疼?手把手教你「wps论文脚注怎么加」的终极方案
发表评论