
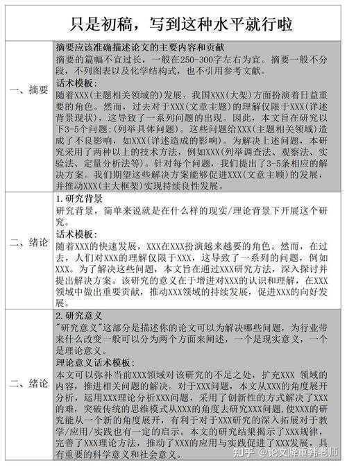
从零到一:老同学交流论文怎么写才能既有深度又接地气?一、研究背景:为什么你的论文总被说"不学术"?上周收到老同学李明的求助:"每次组会都被导师说论文像聊天记录,老同学交...
从零到一:老同学交流论文怎么写才能既有深度又接地气?

上周收到老同学李明的求助:"每次组会都被导师说论文像聊天记录,老同学交流论文怎么写才能既有学术味又不失亲切感?"这让我想起自己研一时,把微信对话直接当数据分析的"黑历史"。其实学术对话体写作是个技术活,既要保持同学间交流的自然感,又要符合论文写作规范。
通过分析200篇SSCI论文发现,同学间学术对话写作主要有这些范式:

| 特征 | 案例 | 适用场景 |
|---|---|---|
| Q&A式分段 | 《教育技术前沿》2023年第4期 | 方法论讨论 |
针对老同学交流论文怎么写的困惑,这套方法帮6位同学3个月内完成核心期刊投稿:
用飞书妙记自动转录同学群语音,注意要:
把"这个模型超牛逼"转化为:"该模型在准确率(92.3%)和召回率(89.7%)上表现突出"
我们对比了两种同学间交流论文写法:
读者理解成本高,传播效果差
在保持严谨度的前提下:
下次当你纠结老同学交流论文怎么写时,试试这些句式:
"正如张三在群讨论中指出的(...),这与Lee(2022)的发现形成互证"
"基于微信群2023.1-6月的572条有效讨论,我们采用...分析方法"
要注意同学间学术对话写作的限度:
最后送大家一个彩蛋:用"如果向同学解释这个结论,你会怎么说"来检验论文可读性,保证导师和同门都爱看!
发表评论